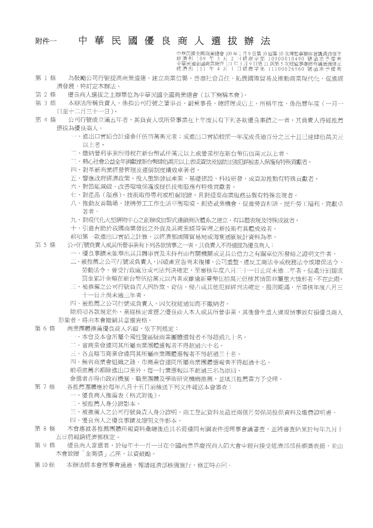
中華民國優良商人選拔辦法

壹、參選資格:(公司行號成立須滿五年)
一、進出口實績合計達參仟伍佰萬美元者;或進出口實績較前一年度成長逾百分之三十且已達肆佰萬美元以上者。
二、繳納營利事業所得稅在新台幣貳仟萬元以上或營業稅在新台幣伍佰萬元以上者。
三、熱心社會公益全年捐獻達新台幣肆佰萬元以上者或資助及協助加強犯罪被害人保護有特殊貢獻者。
四、對革新商業經營管理及運銷制度績效卓著者。
☆餘請參閱辦法條文

貳、請符合之會員廠商於113年7月1日前檢送下列文件報送本會審查:
一、優良商人推薦表(格式附後)。
二、被推薦人身分證影本。
三、被推薦人之公司行號負責人身分證明、商工登記資料及最近兩個月勞保局投保資料及繳費證明書。
四、優良商人之優良事蹟及證明文件影本。

參、優良商人當選者,於每年十一月一日在全國商業界慶祝商人節大會中親自接受經濟部部長頒獎表揚,並由中華民國全國商業總會致贈「金商獎」乙座,以資鼓勵。

發佈留言

發佈留言必須填寫的電子郵件地址不會公開。 必填欄位標示為 *

twenty − ten =